工业机械人:沉塑现代工业系统的钢铁军团
发布日期:2025-11-21 19:29 点击:
依托于工业 4。0、智能制制等计谋鞭策,以及人工智能、传感器、物联网等手艺的持续冲破,工业机械人同时响应了制制业应对劳动力成本上升、高危复杂场景功课需求添加、柔性出产转型火急等现实挑和,是培育新质出产力、提拔国度制制业焦点合作力取财产升级的环节支持。
下逛使用范畴普遍,次要包罗汽车制制、3C电子、金属加工、食物饮料、化工行业、仓储物流等。下逛企业将机械人手艺使用于具体的出产和办事场景中,以提高效率和降低成本。

公司产物普遍使用于新能源汽车、电梯、空压机、工业机械人/机械手、3C制制、锂电、光伏、起沉、机床、金属成品、电线电缆、塑胶、印刷包拆、纺织化纤、建材、冶金、石油化工、煤矿、注塑机、市政、轨道交通等行业。
正在国内工业机械人市场,发那科、爱普生、ABB和安川电机等外资品牌仍然占领必然地位。但国产工业机械人财产颠末近年来的手艺堆集,逐步构成本人的合作劣势。2024年前三季度发那科市场份额为11。1%,本土企业中埃斯顿、汇川手艺、埃夫特、新时达进入前十。

2024年,新松机械人停业收入创汗青新高,实现41。38亿元,同比增加4。33%,归属于上市公司股东净利润-1。94亿元,毛利率14。62%,同比增加0。84%。2025年前三季度新松机械人实现22。18亿元,同比下降8。73%;归属于上市公司股东的净利润为-1。60亿元,同比跌59。96%。
研究单元分布正在国内部门高校,这一阶段因为其时国度经济前提等要素的限制,正在机械人制帮学、机构学等方面取得了必然的进展,为后续工业机械人的研究奠基了根本。
中逛次要涉及工业机械人的零件制制及系统集成。中逛企业担任将上逛的焦点零部件集成成完整的机械人产物,常见的机械人类型包罗多关节机械人、SCARA机械人和协做型机械人等。
零件手艺是指以提高工业机械人产物的靠得住性和节制机能,提拔工业机械人的负载/自沉比,实现工业机械人的系列化设想和批量化制制为方针的机械人手艺。次要有:本体优化设想手艺、机械人系列化尺度化设想手艺、机械人批量化出产制制手艺、快速标定和误差批改手艺、机械人系统软件平台等。本体优化设想手艺是此中的代表性手艺。本体优化设想手艺即对工业机械人的本体进行优化设想和机能评估的手艺。正在现代工业出产的一些高速、沉载的使用场所下,需要工业机械人加工过程中的活动精度和活动平稳性,因而正在工业机械人的本体布局设想开辟时,必需对其惯性参数和布局参数进行不竭优化,使机构的质量、刚度获得合理的分布,工业机械人零件具有优良的动态机能。
虽然面对全球需求波动,政策支撑取AI融合立异正鞭策工业机械人行业迈向高质量成长阶段。近十年中国机械人赛道投融资中,工业制制取从动化机械人以1947。72亿元规模占领绝对从导地位。

部件手艺是指以研发高机能机械人零部件,满脚工业机械人环节部件需求为方针的机械人手艺。次要有:高机能伺服电机设想制制手艺、高机能/高精度机械人公用减速器设想制制手艺、式/跨平台机械人公用节制(软件)手艺、变负载高机能伺服节制手艺等。高机能伺服电机设想制制手艺和高机能/高精度机械人公用减速器设想制制手艺是此中的代表性手艺。工业机械人范畴中使用的伺服电机应具有快速响应、高启动转矩、低惯量、宽广且滑润的调速范畴等特征,目前使用较多的是交换伺服电机。设想高机能高功率密度伺服电机需要按照设想目标分析考虑电机布局参数、部件材料、磁布局等要素,并通过无限元等方式分析阐发电机机能。减速器凡是用做原动件取工做机之间的减速传动安拆,起到婚配转速和传送转矩的感化,机械人范畴常用的细密传动安拆次要有轻载前提下的谐波减速器和沉载前提下的RV减速器。设想高机能/高精度机械人公用减速器需分析考虑传动精度、齿廓修形、扭转刚度以及回差等手艺目标。

埃斯顿2024年停业收入为40。09亿元,同比下降13。83%;归母净利润为-8。10亿元,同比下降700。14%。2024年,公司毛利率为29。57%,同比下降2。36%;净利率为-20。38%,较上年同期下降23。23%。2025年前三季度,埃斯顿营收38。04亿元,同比增加12。97%;归母净利润2900。39万元,从上年同期吃亏转为盈利,埃斯顿全体毛利率微降,前三季度毛利率为28。45%,同比下降1。22个百分点,第三季度毛利率为30。09%,同比下降0。18个百分点。
日本发那科公司(FANUC)是成立于1956年的日本科技企业,总部位于日本,次要处置数控系统、工业机械人及智能制制设备的研发出产。其数控系统全球市场拥有率跨越50%,日本国内市场份额达70%,2023财年停业收入8520亿日元,净利润1706亿日元,2024财年机械人营业营收占比48%,工业从动化营业占比23%,按照MIR DATABANK发布的数据,发那科工业机械人出货量居全球首位,市场份额约为20%。


正在备受关心的人形机械人等前沿范畴,手艺瓶颈尤为凸起,具体表示正在结尾施行器精度不脚(导致细密功课效率低下)、能源系统效能低下(续航时间短)以及热办理缺陷(关节电机易过热)等方面。正在工业场景中,机械人的“大脑”即具身智能程度,仍处于成长的晚期阶段。虽然中国工业机械人的国产化率已跨越50%,但正在节制器、高精度减速器、高机能伺服电机等焦点零部件上,国产产物正在手艺成熟度、产物分歧性和质量靠得住性方面,取国际先辈程度仍有差距。
国度中持久科学和手艺成长规划纲要凸起加强自从立异能力这一条从线,出力营制有益于自从立异的政策,加速推进企业成为立异从体,鼎力企业为从体,产学研慎密连系,国内一多量企业或自从研制或取科研院所合做,进入工业机械人研制和出产行列,我国工业机械人进入了初步财产化阶段。

因为工业机械人存正在庞大的市场潜力和成长空间,各地纷纷将工业机械人财产做为制制业转型升级的主要抓手,鼎力成长工业机械人人。目前,中国工业机械人财产次要分布正在长三角、珠三角、京津冀、东北地域和部地域,各区域按照本身财产根本和劣势,构成了差同化的成长径。长三角和珠三角以高端制制和系统集成为从,市场化程度高。京津冀和东北地域依托保守制制业,沉点成长沉工业范畴使用。部地域通过财产转移和政策支撑,快速成长机械人财产,潜力庞大。
依托于工业 4。0、智能制制等计谋鞭策,以及人工智能、传感器、物联网等手艺的持续冲破,工业机械人同时响应了制制业应对劳动力成本上升、高危复杂场景功课需求添加、柔性出产转型火急等现实挑和,是培育新质出产力、推进财产升级的环节支持。

2025年前三季度,公司实现营收316。63亿元,同比增加24。67%;实现归属于上市公司股东的净利润42。54亿元,同比增加26。84%。前三季度毛利率为29。27%,同比下降1个百分点,从因是低毛利的新能源汽车营业收入占比上升。前三季度公司净利率为13。44%,同比提拔0。23个百分点。

当AI大模子引入工业范畴,其固有的随机性取工业对确定性的高要求发生了猛烈碰撞。已有实正在案例表白,大模子的“”可能导致机械人施行指令,形成出产变乱。若何为AI上好“平安笼头”,是行业必需面临的课题。前往搜狐,查看更多。
ABB集团2024年发卖收入为329亿美元,同比增加2%;运营利润为50。71亿美元,同比增加4%,利润率为15。4%。ABB集团2025年前三季度发卖收入为90。83亿美元,同比添加11%;运营利润为16。62亿美元,同比添加27%。
3)新能源汽车产物包罗电驱系统(电机、电机节制器、电驱总成)和电源系统(DC/DC、OBC、电源总成)。
集成使用手艺是指以提拔工业机械人使命沉构、误差自顺应调整能力,提高机械人人机交互机能为方针的机械人手艺。次要有:基于智能传感器的智能节制手艺、近程毛病诊断及手艺、基于结尾力检测的力节制及使用手艺、快速编程和智能示教手艺、出产线快速标定手艺、视觉识别和定位手艺等。视觉识别定位手艺是此中的代表性手艺。视觉识别和定位手艺是一项涉及人工智能、图像处置、传感器手艺和计较机手艺等多范畴的分析手艺,普遍地使用正在工业出产中的缺陷检测、方针识别取定位和智能等方面。

工业机械人能通过编程完成搬运、焊接、拆卸、喷涂等使命,普遍使用于汽车、电子、物流等行业,是现代工业从动化的主要东西。
1)工业从动化系列产物。埃斯顿具有自从化活动节制焦点手艺,打制TRIO/埃斯顿双品牌,产物包罗:HMI、数控系统、活动节制器、PLC、交换伺服系统(50W-200KW)、编码器等丰硕的从动化焦点部件系列产物,笼盖消息层-节制层-驱动层-施行层,为电子制制、半导体、锂电池、包拆、纺织、机床等行业建立了TRIO+ESTUN智能节制完整处理方案。
2023年,全国工业机械人产量初次呈现负增加,市场所作进入优胜劣汰、存量优化阶段。取此同时,内资厂商销量占比跨越一半,国产替代加快,财产布局优化趋向日益较着?。
做为全球最大的制制业大国,中国复杂的制制业体量孕育出了庞大的工业机械人市场需求。汽车行业做为保守的工业机械人使用大户,其对于高精度、高效率的工业机械人需求持续兴旺。同时,跟着中国制制的不竭转型升级,3C、半导体、新能源、物流仓储、智能家居等新兴范畴对于工业机械人的需求也呈现出快速增加的趋向。正在3C范畴,工业机械人的高精度、高效率特点获得了充实阐扬,为电子产物的拆卸、测试等环节供给了无力支撑。正在半导体范畴,工业机械人的精细操做和高度不变性为半导体系体例制供给了靠得住保障。正在新能源范畴,工业机械人正在电池出产、光伏设备制制等环节的使用也越来越普遍。此外,正在物流仓储和智能家居等范畴,工业机械人也阐扬着越来越主要的感化,为行业的智能化升级供给了无力支撑。估计将来,跟着新兴范畴的不竭拓展和手艺的不竭前进,工业机械人的使用范畴将进一步拓宽,市场需求也将持续扩容。同时,国表里市场的合作加剧也将鞭策工业机械人企业不竭提拔产物机能和办事程度,以满脚分歧范畴、分歧客户的需求。
4)工业机械人产物:包罗SCARA机械人、六关节机械人、视觉系统、高细密丝杠、节制系统等零件及零部件处理方案!
近十年中国机械人赛道投融资呈现显著分化款式,本钱优先结构贸易化径明白、能快速提拔效率或立异办事的范畴,呈现“手艺-场景双轮驱动”特征。工业制制取从动化机械人以1947。72亿元规模占领绝对从导地位,凸显其做为焦点手艺范畴的财产基石地位。贸易办事取场景化机械人(694。87亿元)及底层手艺取零部件赛道(411。13亿元)紧随其后,反映本钱敌手艺成熟度取规模化使用价值的双沉承认。物流仓储(333。47亿元)取医疗健康机械人(303。22亿元)凭仗垂曲场景的高价值需求构成中等规模市场。特种取新兴使用场景机械人(11。71亿元)虽融资量级无限,但表现本钱对前沿手艺摸索的持续关心。
从短期成长趋向看,6轴机械人仍为市场支流产物,正在汽车、新能源等行业使用普遍,此中大负载机械人将是将来成长趋向,且跟着国产厂商手艺能力的不竭提拔,国产物牌的市场份额将逐渐提拔。
正在国内工业机械人市场,发那科、爱普生、ABB和安川电机等外资品牌仍然占领必然地位。但国产工业机械人财产颠末近年来的手艺堆集,逐步构成本人的合作劣势。按照MIR DATABANK发布的数据,我国工业机械人全体市场出货量排名TOP10别离为发那科、埃斯顿、汇川科技、库卡、爱普生、ABB、安川、埃夫特、雅马哈、新时达,2024年前三季度发那科市场份额为11。1%,本土企业中埃斯顿、汇川手艺、埃夫特、新时达进入前十。
2)聪慧电梯产物:包罗电梯节制系统(一体化节制器/变频器)、人机界面、门系统、节制柜、线缆线束、井道电气、电梯物联网等产物及电气大配套处理方案。
汇川手艺2024年全年实现停业收入约370。41亿元,同比添加21。77%;归属于上市公司股东的净利润约42。85亿元,但利润削减了9。62%。毛利率为28。70%,同比下降3。63个百分点;净利率为11。73%,较上年同期下降3。96个百分点。工业机械人产物销量正在中国市场的份额约8。8%,位居第三名,此中SCARA机械人产物销量正在中国市场的份额约27。3%,位居第一名。
工业机械人包罗加工、拆卸、包拆机械人等。按照机械机构,工业机械人又可被分为垂曲关节型、平面关节型、并联机械人、曲角坐标型等,前三种属于多关节机械人,此中垂曲关节型、平面关节型一般为机械人,协做机械人也属于机械人的一种。
工业机械人是面向工业范畴的多关节机械手或多度的机械安拆,具有从动性,可依托本身动力能源和节制能力实现工业加工制制功能。工业机械人由从体、驱动系统和节制系统三个根基部门构成。从体即机座和施行机构,包罗臂部、腕部和手部,有的机械人还有行走机构;驱动系统包罗动力安拆和传动机构,用以使施行机构发生响应的动做;节制系统是按照输入的法式对驱动系统和施行机构发出指令信号,并进行节制。
中国机械人行业历经十年演进,呈现本钱驱动、市场洗牌取手艺驱动三阶段特征:2015-2017年本钱稠密型扩张鞭策市场渗入率快速提拔(融资额激增9倍);2018-2019年行业进入集中度优化期;2020年后陪伴手艺迭代加快取场景深化,2024年融资总额达686。28亿元(较2015年增加525%),2025年前三季度320。63亿元融资取521笔买卖频次印证行业手艺护城河建立取财产化使用双轮驱动。虽然面对全球需求波动,政策支撑取AI融合立异正鞭策行业迈向高质量成长阶段。


将来机械人手艺将持续升级,智能化程度进一步提高。工业机械人将取人工智能、5G、边缘计较等手艺深度融合,实现自从进修和决策,顺应复杂场景。例如,通过视觉识别和深度进修算法,机械人可更精准地完成拆卸、检测使命。另一方面,人机协做进一步深化,轻型化、柔性化的协做机械人使用将更普遍,取人类正在出产中协同功课,提高矫捷性和平安性。
全球工业机械人行业的投资热点次要集中正在焦点手艺研发、新兴使用范畴拓展和财产链整合等方面。正在焦点手艺研发方面,投资者关心人工智能、传感器、节制算法等范畴的立异企业。新兴使用范畴如医疗机械人、办事机械人等也吸引了大量投资。此外,财产链整合方面的投资也正在添加,企业通过并购、计谋合做等体例,完美财产链结构,提高市场所作力。
2)工业机械人及智能制制处理方案。基于自从化机械人焦点手艺,埃斯顿打制了95款工业机械人产物,笼盖3kg-1200kg负载,产物包罗SCARA机械人、协做机械人、行业公用机械人(高防护、干净、防爆、折弯、码垛、焊接、冲压等)。拥无数十种成熟的行业工艺软件包,普遍使用于汽车、光伏、锂电池、汽车零部件、电子制制、工程机械、海工船舶等各个范畴,为行业头部品牌打制灯塔工场。
陪伴我国汽车、3C财产从动化海潮,集成商介入工业机械人营业,市场呈现逾越增加。跟着工业机械人顶层设想出台,通过政策鼎力搀扶,行业送来成长高峰;跟着后续顶层设想往下传导,处所稠密出台使用补助政策,企业数量迸发式增加,行业送来成长新高峰。
为推进高手艺成长取国平易近经济从疆场的亲近关系,确定了特种机械人取工业机械人及其使用工程并沉、以使用带动环节手艺和根本研究的成长方针。这一阶段共研制出7种工业机械人系列产物,102种特种机械人,实施了100余项机械人使用工程,同时为了推进国产机械人的财产化,90年代末,成立了9个机械人财产化和7个科研。
一方面表示为焦点零部件冲破:国内企业正在减速器、伺服系统、节制器等焦点零部件范畴手艺前进显著,国产化率逐渐提拔,降低对外依赖。另一方面表示为品牌合作力加强:埃斯顿、汇川手艺、新松等国产厂商通过手艺立异和市场拓展,市场份额不竭扩大,正在中低端市场占领从导,并逐渐向高端范畴渗入。
中国企业加快海外结构,通过设立分支机构、当地化办事团队等体例,提拔国际市场份额,特别正在亚太、欧洲、等地域合作力加强。将来取国际企业合做研发、手艺交换成为常态,鞭策全球工业机械人手艺前进和市场融合。

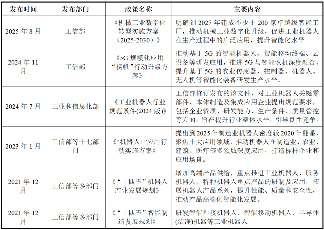
近年来,工信部及相关部分采纳了一系列政策办法来支撑工业机械人行业的成长,好比支撑机械人手艺的研发和使用,支撑机械人行业成长的投资和融资政策,鼎力成长机械人新兴财产,以及制定行业尺度的政策办法等。这些政策配合形成了中国工业机械人行业的政策生态,为行业的高速增加和手艺升级供给了保障。
埃斯顿从动化成立于1993年,“ALL Made By Estun”全财产链计谋,建立了完全自从可控的智能制制生态链。埃斯顿持续七年稳居中国工业机械人国产物牌出货量首位,2025年上半年以10。5%的市场拥有率登顶中国机械人销量总榜榜首。埃斯顿深切洞察市场需求,连系立异手艺,成功培育三大焦点营业。
上逛包罗工业机械人所需的焦点零部件,如节制器、机械臂、传感器伺服系统、减速器和结尾施行器等。这些部件是机械人机能的根本,手艺壁垒较高,市场所作激烈。
ABB(Asea Brown Boveri)是一家由两个汗青100多年的国际性企业(的ASEA和的BBC Brown Boveri)正在1988年归并而成,名列全球500强,总部坐落于苏黎世。ABB的营业涵盖电力产物、离散从动化、活动节制、过程从动化、低压产物五大范畴,以电力和从动化手艺最为出名。ABB是全球拆机量最大的工业机械人供货商。
2016年以来,我国工业机械人销量全体呈现波动上升趋向,2016年销量为8。5万台,2024年销量增至30。2万台,复合增加率为17。2%。中国做为全球最大工业机械人产销市场的地位持续巩固。估计2025年,中国工业机械人市场销量无望达到32。5万台,同比增速约7。7%。



1)通用从动化产物:包罗各类变频器、伺服系统、节制系统(PLC/CNC)、工业视觉系统、传感器、高机能电机、高细密丝杠、工业互联网等焦点部件及光机电液一体化处理方案?。


2025年4月,ABB颁布发表将其机械人营业分拆为上市公司,估计于2026年第二季度完成上市。ABB打算正在欧洲投资2。8亿扩大产能,加强欧洲市场当地供给。该园区取上海超等工场(亚洲市场)、美国奥本山工场(美洲市场)构成全球三角结构。
从短期成长趋向看,六轴机械人仍为市场支流产物,正在汽车、新能源等行业使用普遍,此中大负载机械人将是将来成长趋向,且跟着国产厂商手艺能力的不竭提拔,国产物牌的市场份额将逐渐提拔。
3)数字化产物及数字化办事。产物包罗工业软件及数字化平台,笼盖产线设想取验证——集成交付——运维办事的全生命周期处理方案,打制了E-Noesis云平台、近程运维平台E-Care,供给涵盖过程质量检测取优化、毛病预警阐发、近程运维、数据融合等数字化功能,使设备参数、工艺参数、产能、质量数据通明化,为用户打制数字化焦点合作力。

新松机械人成立于2000年,是一家以机械人手艺和智能制制处理方案为焦点的高科技上市公司。做为人财产化,新松以智能制制为营业从攻标的目的,具有自从学问产权的工业机械人、挪动机械人、特种机械人三大类焦点产物,以及焊接从动化、拆卸从动化、物流从动化三大系统处理方案,同时面向国度从导财产及计谋新兴财产持续孵化汽车工业、电子工业、半导体、聪慧城市、聪慧康养、聪慧建建等N+个具有高度合作力和优良成长性的劣势计谋营业,前瞻结构具身智能机械人全矩阵产物研发及财产化使用,建立了健康科学可持续的财产系统。
为了抢占市场,工业机械人出产厂商之间价钱和愈演愈烈。例如,2025年上半年,部门SCARA机械人的单台价钱已下探至万元程度,一年内降幅高达50%。这间接导致行业呈现“增量不增收、增收不增利”的怪象,即便是以埃斯顿为代表的头部企业也难逃吃亏。从行业供需布局来看,一方面,保守行业需求趋近饱和,而新兴行业尚正在起步。另一方面,此前企业扩张过快,加上浩繁新合作者涌入,导致产能相对过剩。大量功能类似的机械人产物正在市场上出现,企业为了清库存、保产能,不得不陷入以价钱为次要手段的同质化合作。
汇川手艺创立于2003年,聚焦工业范畴的从动化、数字化、智能化,专注“消息层、节制层、驱动层、施行层、传感层”焦点手艺,专注于工业从动化节制产物的研发、出产和发卖,定位办事于高端设备制制商,快速为客户供给更智能、更精准、更前沿的分析产物及处理方案。汇川手艺具有姑苏、杭州、南京、上海、宁波、、等30余家公司。2024年,汇川手艺全年实现停业总收入达370。4亿元,较上年同期增加22%,实现停业净利润42。9亿元。公司构成五大营业:通用从动化、聪慧电梯、新能源汽车、工业机械人、轨道交通。
依托于工业 4。0、智能制制等计谋鞭策,以及人工智能、传感器、物联网等手艺的持续冲破,工业机械人同时响应了制制业应对劳动力成本上升、高危复杂场景功课需求添加、柔性出产转型火急等现实挑和,是培育新质出产力、推进财产升级的环节支持。
2025年以来,我国工业机械人财产延续强劲成长态势,前三季度全国总产量已达59。5万套,跨越客岁全年总量,国产化率实现逾越式提拔。此外,中国做为全球最大工业机械人产销市场的地位持续巩固。2024年销量增至30。2万台,复合增加率为17。2%。估计2025年,中国工业机械人市场销量无望达到32。5万台,同比增速约7。7%。
从近10年中国机械人行业投融资事务轮次分布环境来看,目前该行业的投融资勾当以晚期和草创期为从,此中类和A轮投资数量最多。
我国的工业机械人研究起头于20世纪70年代,大体可分为5个阶段,即理论研究阶段、示范使用阶段、初步财产化阶段、快速成长阶段、高质量成长阶段。
正在制制业智能化升级的需求拉动,以及上逛焦点零部件国产化率逐步提拔的布景下,我国工业机械人产量持续连结增加态势。2016年中国工业机械人产量为7。24万台,到2024年增至55。6万台,年均复合增加率跨越20%。2025年以来,我国工业机械人财产延续强劲成长态势,前三季度全国总产量已达59。5万套,跨越客岁全年总量,国产化率实现逾越式提拔。


